この図鑑の使い方
本図鑑は、Web出版の特性を生かして、多様な検索が可能となるように作成しています。
図中の①~⑪についての詳しい説明は、以下の本文をご覧ください。

Ⅰ.トップページ
近年は、消費者ニーズの変化から、多くの加工品も高水分化・低塩分化され、従来の「保存を目的とした加工」から「嗜好性を高めるための加工」に変化しつつあり、従来の加工品分類に当てはまらない製品も増えてきています。このため、目的とする製品を探しやすくするために、「加工法による分類」だけでなく、「フリーワード」「主生産地」「主原料」など、いろいろな検索方法を設けています。

①目次(加工法による分類)
各種の加工品を、加工法によって第1章~第14章に分け、ビジュアルに表示しました。該当部分をクリックすると、各章のページに移動します。
第6章(発酵食品)には、第7章(水産漬物)、第8章(塩辛類)、第9章(魚醤油・エキス)に掲載した製品の中から、加工工程に発酵過程のある製品を抽出して掲載しました。これは、近年の加工品製造法の変化により、「水産漬物」「塩辛類」「魚醤油・エキス」のなかでも、発酵を伴うものとそうでないものが含まれるため、これら全てを「発酵食品」とすることができないためです。このため、第6章は第7~9章の品目と重複して掲載されています。
藻類加工品については、魚介類加工品とは別に、第12章(藻類加工品)としてまとめました。
②フリーワード検索
検索したい用語(製品、加工法、原料、成分、地名、人名など)を入力すると、部分一致検索で内容に検索用語が含まれる製品はすべて一覧表示されます。
入力したい用語がわからない場合には、以下のキーワード一覧をご参照ください。
③主原料で検索
該当する魚介藻類名をクリックすると、これを主原料とする製品の一覧が表示されます。
魚介藻類名は地方名(例:アゴ、ゴリ)ではなく標準和名で示しています。
アジ、サバ、イカ、エビなどは標準和名ではありませんが、検索しやすいように「あじ類」、「さば類」、「いか類」、「えび類」等として示しています。
主原料名および分類について、次の2名の方にご協力を頂きました。
水産研究・教育機構 研究戦略部 標本管理室 室長 星野浩一氏
東京海洋大学 海洋環境科学部門 教授 土屋光太郎氏
④生産地で検索
選択した都道府県を主産地とする製品が表示されます。「全国」とあるのは、国内の多くの地域で生産されているものです(注:全国すべての都道府県で生産されているわけではありません)。
近年の水産資源の変動に伴い、過去にはこれを原料とする加工品が製造されていたものの現在は生産がないという都道府県が記載されている場合もあります。
⑤加工品分類で検索
各種の加工品を、加工法によって検索できます。該当部分をクリックすると、各章のページに移動します。
Ⅱ.各章のページ
トップページの目次の「章」をクリックすると、各章のページに遷移し、その章の総論と、
さらに細分化した分類(節)ごとに、製品の一覧が表示されます。

⑥総論
各章の最初に詳しい総論が記載されています。
詳しい加工のメカニズム、成分特性やその傾向等は、製品ごとではなく総論に記載しました。
Ⅲ.各製品のページ
各章の製品一覧のなかから、該当する製品をクリックすると、その製品の詳しい説明が表示されま
す。次の点に留意してご覧ください。

⑦製品情報
各製品のページの冒頭に、各製品の主原料、主生産地、保存方法、キーワード等の「製品情報」が掲載されています。
【主原料】
この製品に用いられる主な魚介藻類名(標準和名)を示しています。地方名を本文中に示している場合もあります。
アジ、サバ、イカ、エビなどを標準和名とする魚介類はありませんが、わかりやすいように「あじ類」、「さば類」、「いか類」、「えび類」等として示しているものもあります。なお、検索機能とリンクさせるため、掲載順は製品に使用される割合順ではなく、おおむね五十音順となっています。
【主生産地】
この製品の主な生産地を示しますが、都道府県名のみを記載していますので、さらに詳細な地域名等については、本文中の「主な生産地」をご確認ください。なお、検索機能とリンクさせるため、掲載順序は生産量ではなく、都道府県番号順となっています。
「全国」とあるのは、国内の多くの地域で生産されているものです(注:全国すべての都道府県で生産されているわけではありません)。
近年の水産資源の変動に伴い、原料魚種の漁獲がないために加工品が製造できなくなった場合もあります。過去にはその地域の産品として製造されていたものの現在は生産が不安定、または生産できないという場合もあることをご了解ください。
【キーワード】
製品内容を把握するために手がかりとなる言葉を集めました。なお、製品名、主原料、主産地などは「製品情報」に表示されているので、キーワードには含めておりません。
⑧製品説明(本文)
【加工の原理】
各章の総論で述べることとし、各製品の説明では特殊なものに限定して記載しました。
【加工に用いる機器】
特殊な機器に限定して記載しました。
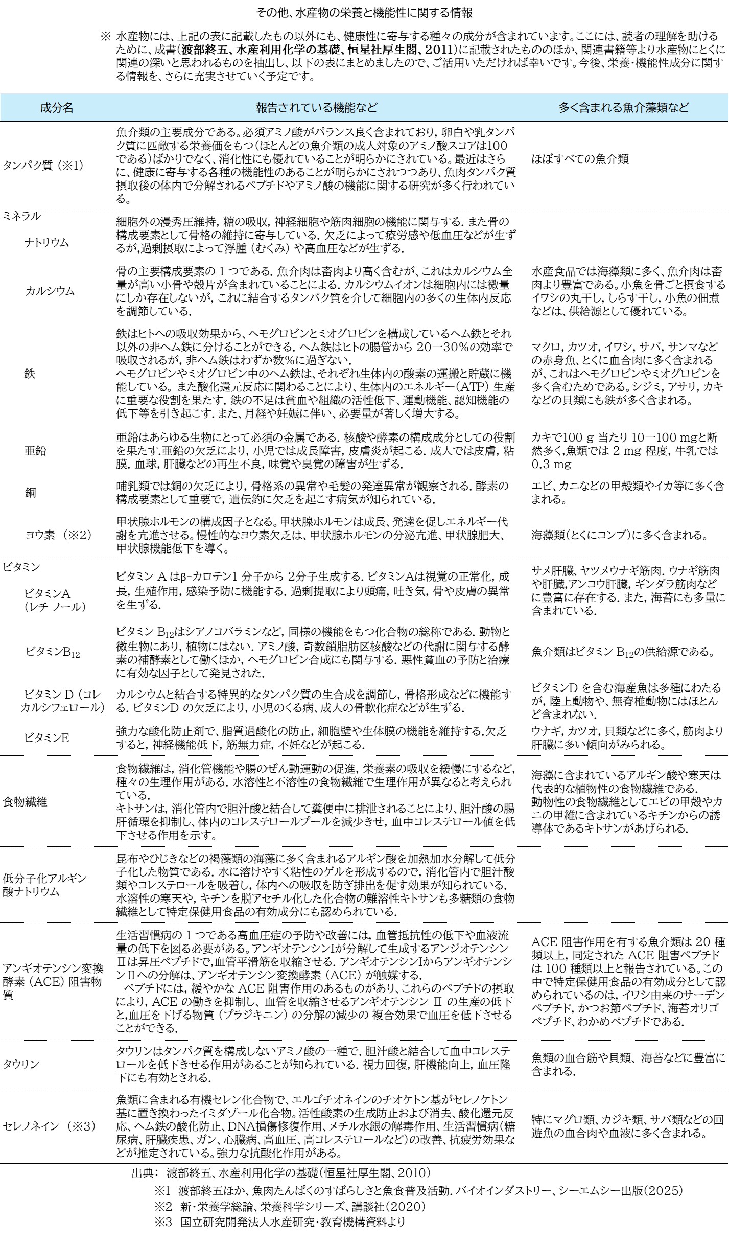
【栄養成分・機能成分】
水産物には優れた成分が多く含まれ、本図鑑に掲載した多くの製品には原料由来の優れた栄養成分・機能性成分が含まれますが、水産物に共通な特性や効能について製品個別には記載していません。
水産物に含まれる有用成分の効能についての情報として、「食品の安全性と機能性に関する科学的根拠が消費者庁に届出されている成分」ならびに「水産物の栄養と機能性に関する情報」を、本ページの末尾に【参考情報】として掲載しました。
食品の一般成分・ビタミン・ミネラル・アミノ酸組成・脂肪酸組成等の情報は、トップページ下部の「リンク先(水産加工品関連情報・企業)」から、日本食品標準成分表(八訂)増補2023(文部科学省)の情報をご参照ください。
【安全・衛生管理】
食品衛生法の改正により2021年6月1日からHACCPに沿った衛生管理が義務化されたため、全ての事業者でこれに沿った衛生管理が行われています。HACCPに関する事項については、トップページ下部の「リンク先(水産加工品関連情報・企業)」から、HACCP関連情報をご確認ください。
【水産分野特有の用語・魚介藻類種名】
Web版水産用語辞典…水産分野で用いられる用語と魚介藻類の種名が検索できます。
「リンク先(水産加工品関連情報・企業)」から、Web版水産用語辞典(日本水産学会)をご覧ください。

⑨製品ページの印刷
「印刷」をクリックすると、 製品ページ内容をPDF化した文書を印刷することができます。
⑩写真
本図鑑には、多くの画像を掲載しています。画像の2次利用の際には、トップページ下部の「著作権に関して(記事・画像利用)」を必ずご参照ください。
⑪コラム一覧
本図鑑を楽しくご覧頂くために、各製品のページの末尾には、その製品の名称の由来や歴史的背景な
どを記載した「コラム」を約80点掲載しています。
掲載の製品名とタイトルは、トップページ最下部の「コラム一覧」をご覧ください。
【参考情報】
.jpg)

加工品検索
主原料で検索
主生産地で検索
加工品分類で検索
